Problem
Many coffee enthusiasts enjoy exploring different types of coffee, but they often face the challenge of purchasing only pre-packaged quantities, which can be costly and restrictive. This issue presents several problems for both customers and coffee market owners.
- Limited Flexibility in Quantity: Customers are unable to purchase coffee beans in customizable amounts, forcing them to buy pre-packaged sizes, which may exceed their desired quantity.
- High Cost of Premium Coffee: Specialty coffee beans are often sold in bulk, making it expensive for those who wish to experiment with smaller portions before committing to a larger purchase.
- Manual Labor for Employees: In traditional coffee markets, employees are required to manually weigh and package beans, adding to labor costs and increasing inefficiencies.
- Difficulty Tracking Inventory: Market owners struggle with accurately monitoring stock levels and sales data, making it harder to optimize inventory management and predict customer preferences.
- Inconvenience for Customers: The lack of control over the amount of coffee beans purchased may discourage potential buyers, particularly those who want to explore different flavors without committing to larger, pricier packages.
Overall Solution
To address these challenges, we propose the development of an automated coffee bean dispensing system. This solution will revolutionize the way coffee enthusiasts purchase their favorite beans while improving operational efficiency for coffee market owners.
- Customizable Quantities: The system will allow customers to dispense exact amounts of coffee beans, providing flexibility and reducing waste.
- Cost-Effective Sampling: Customers can purchase smaller quantities of premium coffees, enabling experimentation without significant financial commitment.
- Automated Dispensing: The system will reduce manual labor, increasing efficiency and reducing operational costs for market owners.
- Integrated Inventory Management: Real-time tracking of stock levels and sales data will optimize inventory control and provide valuable insights into customer preferences.
- Enhanced Customer Experience: The ability to purchase precise amounts of coffee beans will attract more customers and encourage exploration of different coffee varieties.
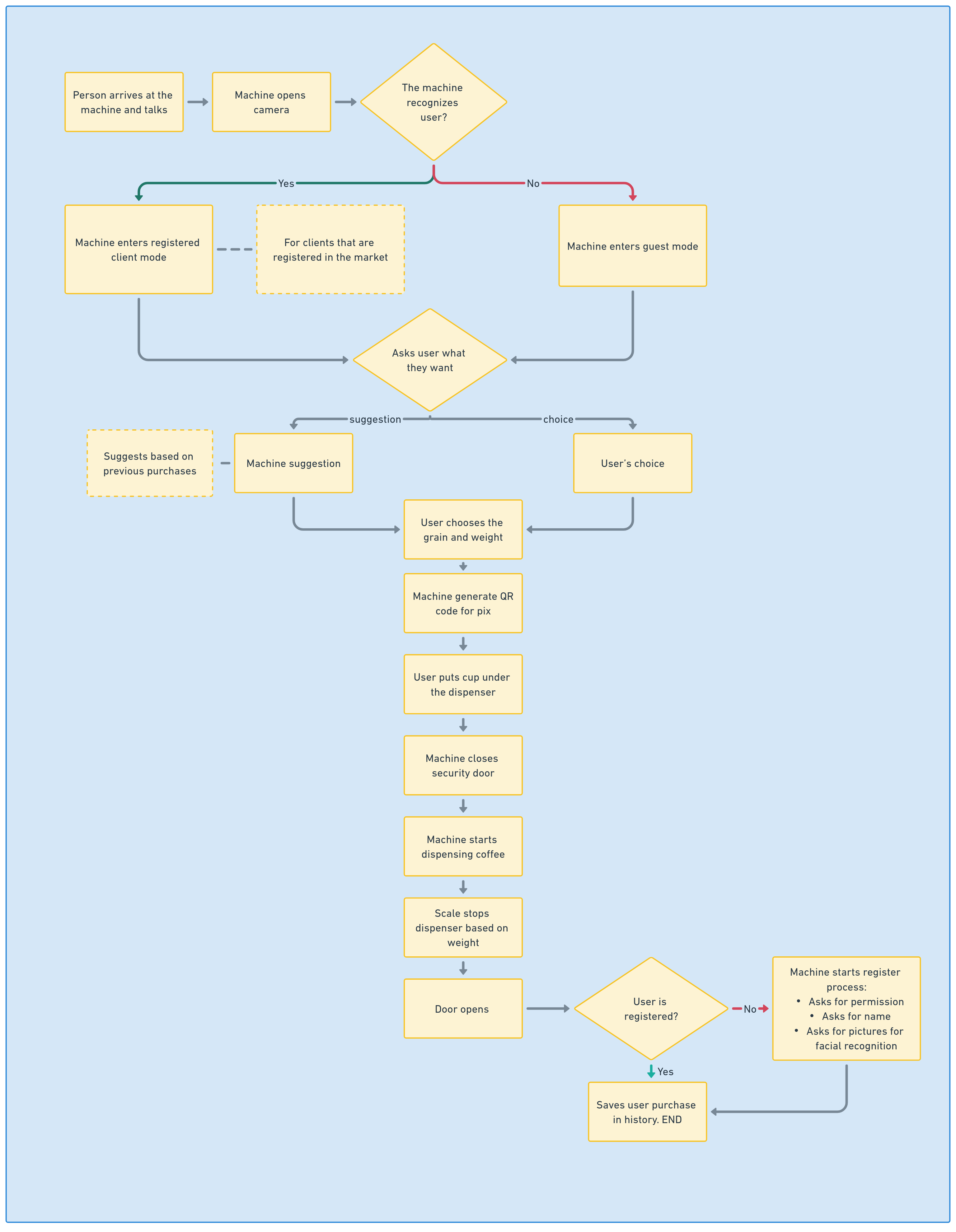
Flow of interaction diagram
Integration of all parts diagram